发布时间:[2023-07-04] 点击次数: 字体:[ 大 中 小 ]
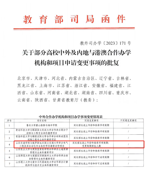
近日,教育部公布高校中外合作办学机构和项目申请变更事项的批复及评估结果通知,山东交通学院与远东国立交通大学举办的电气工程及其自动化专业本科合作办学项目顺利通过教育部专家审核,评估结果为合格,项目办学许可有效期延长至2031年12月31日,每年招收人数由60人扩增至90人。
据悉,山东交通学院与远东国立交通大学合作举办的电气工程及其自动化专业于2012年10月获教育部批准,自2013年9月开始招生。多年来,引进国外大学优质教育资源,在人才培养质量提升、服务地区经济社会发展等多方面取得了良好成效。近三年第一志愿录取率均为100%,报录比最高达到48.2比1。专业就业对口率较高,毕业生进入国家电网、中国中铁、中交建设、中国中车等国内知名企业,从事技术支持、研发设计等工作,总体就业质量高,社会评价良好,用人单位对毕业生综合能力评价高。此外,该专业获批国家教育部留学基金委公派硕士项目,已有7位学生获全额学费、奖学金及交通费资助赴远东国立交通大学攻读硕士研究生学位。
报道链接:https://shandong.eol.cn/sdgd/202307/t20230704_2450686.shtml
学习强国中国教育在线强国号:https://article.xuexi.cn/articles/index.html?art_id=13362187608492354422&item_id=13362187608492354422&study_style_id=feeds_opaque&pid=&ptype=-1&source=share&share_to=wx_single
上一条:大众报业·大众网:山东交通学院顿河学院首届毕业生高质量人才培养交出满意答卷
下一条:济南广播电视台·天下泉城:济南首家《共产党宣言》主题馆即将挂牌开放 1200余件藏品将陆续和市民见面
长清校区:济南市长清大学科技园海棠路5001号
无影山校区:济南市天桥区交校路5号
威海校区:山东省威海市双岛湾科技城和兴路1508号
电话:0531-80683555
电话:0531-58251302
电话:0631-3998899
邮编:250357
邮编:250023
邮编:264209
友情链接
常用链接
版权所有 © 山东交通学院 鲁ICP备05001932号