链接地址:https://article.xuexi.cn/articles/index.html?art_id=1083080983063160829&source=share&study_style_id=feeds_default&share_to=wx_single&study_comment_disable=1&ptype=0&from=singlemessage&appinstall=0
4月15日,山东省教育厅(省委教育工委)公布2019年“山东高校辅导员年度人物” “山东高校优秀辅导员”名单。国际商学院宁兴旺为交院获得首个“山东高校辅导员年度人物”!
这个辅导员足够硬核!

他,中共党员,副教授。现任国际商学院党总支组织委员、团总支书记、2018级辅导员。

他,2010年硕士毕业后来到交院从事专职辅导员工作,2018年“舍小家顾大家”赴威海校区国际商学院工作,先后担任工程机械学院2010级、2013级、2017级、国际商学院2018级共计41个班级、1600余名学生的辅导员。

他,获评山东省高校优秀辅导员、“调研山东”大学生社会实践优秀指导教师、山东交通学院优秀共产党员、山东交通学院优秀教师、山东交通学院十佳青年、山东交通学院十佳辅导员等等荣誉。

他,主持参与山东省人文社科思政课题等省级课题10余项,获评全国学校共青团优秀研究成果、山东省高校思政教育优秀成果及学生工作优秀研究成果。
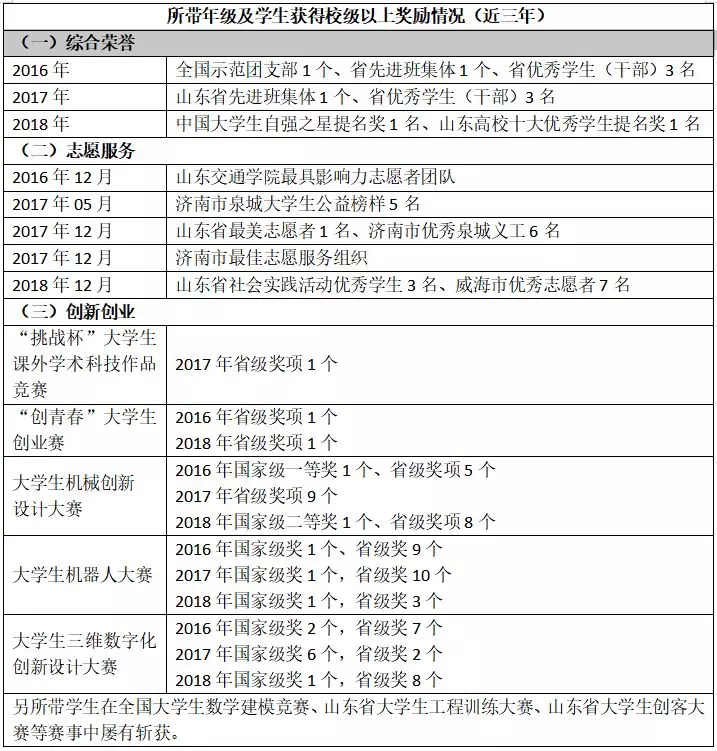
还是他,所带班级及学生获评全国示范团支部、山东省先进班集体、近三年省级以上科技竞赛获奖上百项!


所带年级及学生获得校级以上奖励情况(近三年)
硬核的他,是学生口中的“奶妈”“宁叔叔”。
工作近十年来,宁老师始终坚持在学生工作第一线,带着对学生的一颗爱心和对工作的满腔热情,用心指导每一个学生。
“2010级的我们是宁老师带的第一批学生,“奶妈”费尽了心思,抓思想建设、抓学风建设、抓班级文化、抓社会实践、工作兢兢业业、刚柔并济,带出了一大批省级优秀学生、优秀学生干部以及无数省级以上学术科技竞赛的奖项。作为学生干部,作为异乡学子,我对宁老师始终心怀感激,感激在大学里对我们工作、学习、生活中的指导,当我走上工作岗位,发现当年的经历让我在自己的职业生涯成长中深受其益。毕业后,我喜欢时常与宁老师打电话交流沟通、倾诉吐槽,‘奶妈’还是一如既往,向当年一样,帮忙分析、给出建议。”
——山东省优秀学生、机械工程学院2010级自律委员会主任、成型101团支书王鹏,现任上海宏信建设发展有限公司道路工程事业部天津营业店店长。
“回想起四年的大学生活,宁老师和我们谈论的东西很多,关乎认真,关乎用心,关乎责任,关乎坚持,关乎成长,还有付出与收获,青春与未来。而与我来说,最大的收获就是和宁老师一起举办了‘学生助教’这一朋辈活动,也正是从这个活动,我深刻体会到了宁老师一心一意为学生服务的精神。犹记得,当时开展助教的那段时光,宁老师的办公室总是亮着光,一直陪伴我们到最后,为我们排忧解难。现在想想,更多的时候我们是被宁老师的奉献精神给带动的,让我们坚持了一届又一届。”
——中国大学生自强人物提名奖、山东交通学院成型131班长王华强,现任安徽大学化学化工学院研究生会主席、研究生第二党支部书记。
“当我第一次听宁老师讲成长比成功的喜悦更大时,我明白了努力的价值;当我第一次犯错误被宁老师批评时,我明白了责任的意义;当我第一次考研失败深陷昏暗,是宁老师让我坦然接受失败,总结经验……有太多太多这样的第一次,让我明白成长的意义。在4年的时光里,我庆幸并幸福于遇到了宁老师这位人生导师。成长,责任,努力,机遇——这是宁老师教会给我的。希望有一天,我也能成为一名辅导员,踏上与宁老师同样的路!”
——全国示范团支部 山东交通学院机械131团支书 郝小龙,现任北京工业大学2018级硕士机械2班班长。
“接触宁老师仅仅半年,却相见恨晚,刚开始很难适应他的工作节奏,总是感到被动,直到有一次参加省级竞争性评审,宁老师手把手指导我做ppt、写材料,让我真正感受到了自己的短板和想要成长的动力。宁老师来国际商学院后,学院创新创业的氛围更浓厚了,学生参与学术科技竞赛的热情更高涨了,学院学术科技的获奖数量实现了新突破。我们喜欢喊他‘宁叔叔’,在我状态不好的时候,‘宁叔叔’总是不厌其烦、设身处地地开导和鼓励,甚至在晚上十一点还给我打电话疏导我。这就是用工作成长学生、用生活温暖学生、用真心灌溉学生心灵的‘宁叔叔’。”
——山东省先进班集体 交管161班 班长、国际商学院学生会主席 朱旭东,在校生。
(文字:吴友婷 图文作者及后期制作:新媒体中心 副主编:孙琳 主编:刁艳飞)
(稿件原载于2019年4月15日山东交通学院微信公众号)