综合新闻

我校获批12项2022年度山东省交通运输科技计划立项

发布时间:[2022-07-07] 点击次数: 字体:[ ]

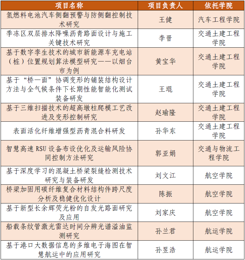
近日,山东省交通运输厅公布了2022年度交通运输科技计划立项名单。我校作为第一承担单位共有12个项目获批立项。

据悉,山东省交通运输科技计划项目是我省为进一步深入实施创新驱动发展战略,深化行业科技创新体制改革,提高交通运输科技研发水平和智慧交通技术水平,积极推进科技成果转化、推广和应用,支撑交通强国试点省建设,根据全省交通运输工作总体部署而设立的科技项目。我校积极组织申报省交通运输科技计划,获批数量逐年增加。

(科研处 文图/张猛)

编辑:孙晓丽  /  审核:宁兴旺

长清校区:济南市长清大学科技园海棠路5001号

无影山校区:济南市天桥区交校路5号

威海校区:山东省威海市双岛湾科技城和兴路1508号

电话:0531-80683555

电话:0531-58251302

电话:0631-3998899

邮编:250357

邮编:250023

邮编:264209

版权所有 © 山东交通学院 鲁ICP备05001932号